今天是
网站首页
丨
督导动态
丨
督导体系
丨
督导文件
丨
督导通报
丨
督导研究
丨
督导队伍
丨
典型推介
丨
公示通知
丨
区域窗口
丨
学校风采
所在的位置:
网站首页
>
督导简报
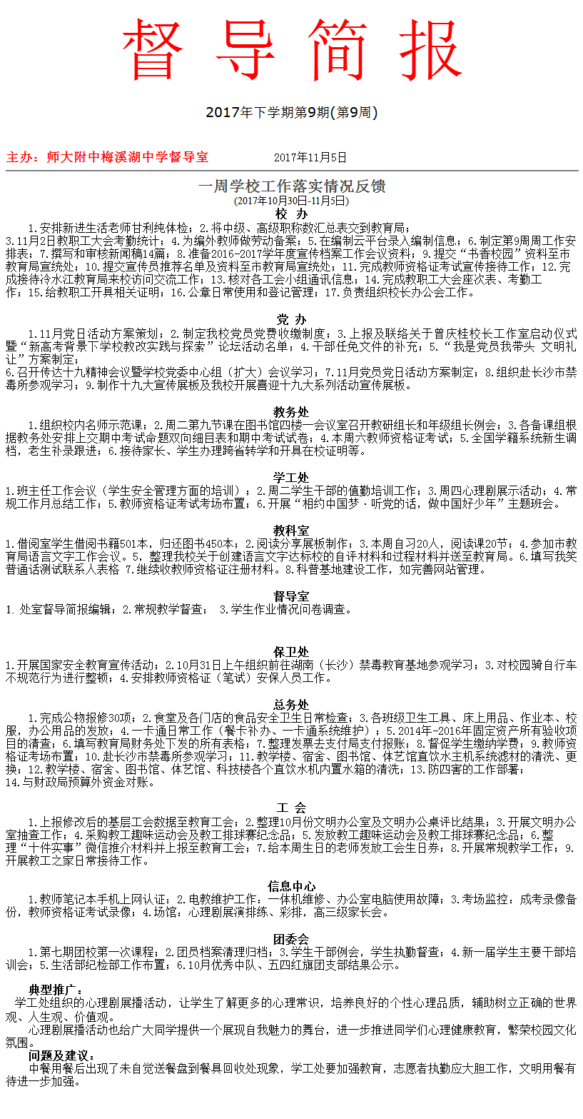
湖南师大附中梅溪湖中学《督 导 简 报》20170209
作者:smartedu 日期:2017-11-15 人气:
网站首页
丨
组织机构图
丨
意见反馈图
丨
网站地图
丨
后台管理